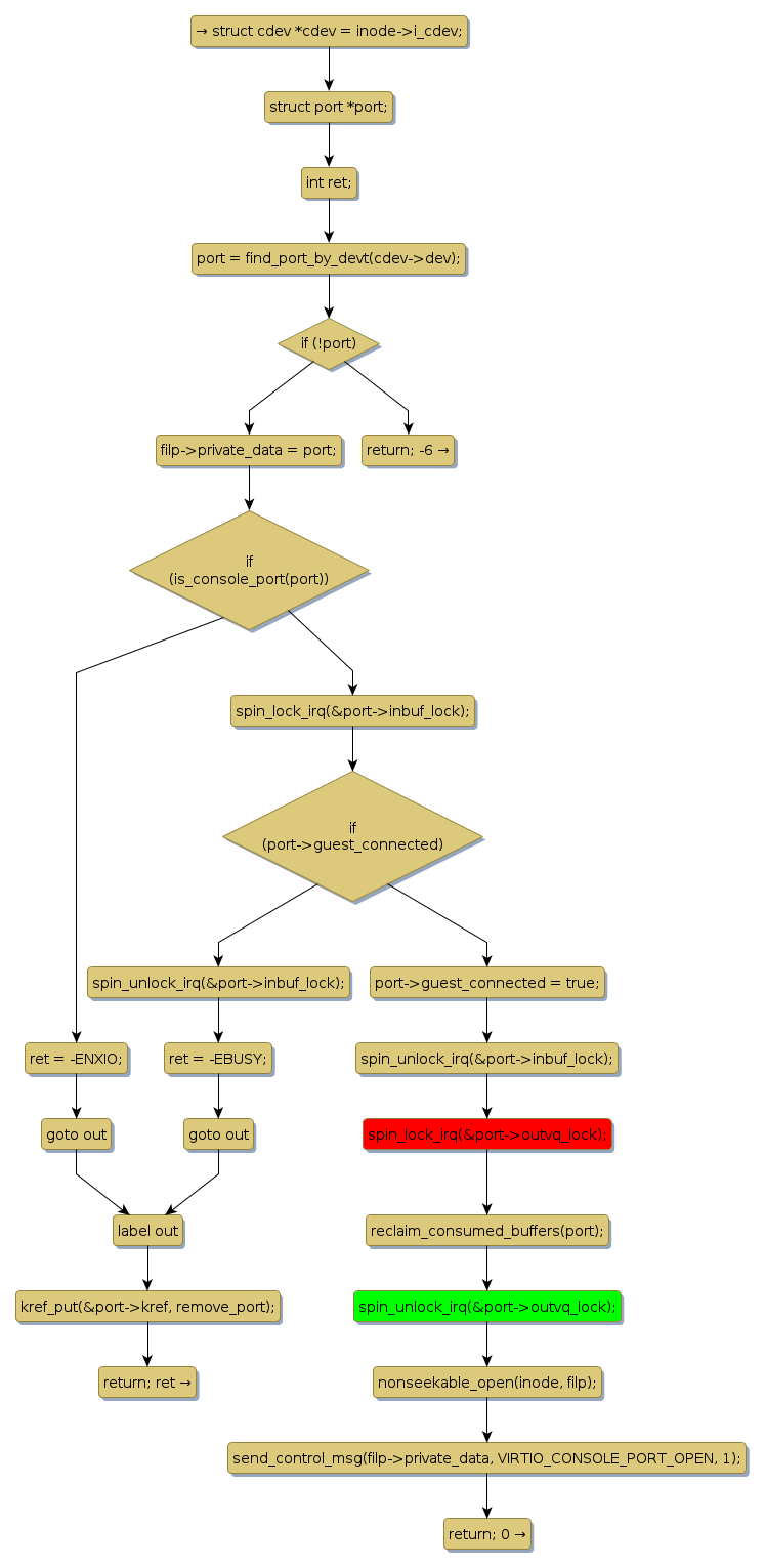
Instance Verification Kit (IVK)
spin lock @ [25568+33+/linux-3.19-rc1/drivers/char/virtio_console.c]
Instance Signature: outvq_lock
|
The Matching Pair Graph:
|
|
Function Name
|
Control Flow Graph (CFG)
|
Events Flow Graph (EFG)
|
Source Correspondence
|
|
port_fops_open
|
|
|
[24830+14+/linux-3.19-rc1/drivers/char/virtio_console.c]
|